上海三区划分是什么意思
上海“三区”指封控区、管控区 、防范区 ,全市实施分区分类差异化防控,三区划分标准及管控政策如下:封控区划分标准:近7天内有阳性感染者报告的居住小区、自然村或单位、场所,划为封控区 。管控政策:实施“7天封闭管理+7天居家健康监测 ”。7天封闭管理期间 ,实行“区域封闭 、足不出户、服务上门”。

上海三区划分指的是上海市在行政管理和经济发展上的三个主要区域划分,包括中心城区、郊区新城和乡村地区 。中心城区作为上海的核心区域,包括了黄浦区、徐汇区 、长宁区、静安区、普陀区 、虹口区、杨浦区等。这些区域历史悠久,文化底蕴深厚 ,同时也是上海的经济、文化和商业中心。

上海市区是指上海市的核心区域,包括黄浦 、卢湾、徐汇、长宁 、静安、普陀、闸北 、虹口、杨浦、闵行、宝山 、嘉定、浦东新区等13个行政区。这个区域是上海市的政治、经济 、文化和交通中心,拥有许多著名的景点和历史遗迹 ,如外滩、人民广场、豫园 、城隍庙等 。

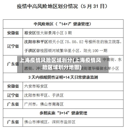
上海“三区”划分原则主要依据风险程度大小,实施分区分级差异化防控并进行阶梯式管理,“三区 ”指封控区、管控区和防范区 ,具体划分原则如下:封控区 划分标准:一般是报告阳性感染者涉及的居民小区(单位、场所)所在楼栋或单元。
上海老三区是黄浦区,南市区和卢湾区。截至2019年底,上海市管辖的16个市辖区 。其中上海市中心面积约660平方公里。核心区域包括:黄浦区(黄浦区 、原南市区、原卢湾区)、徐汇区 、长宁区、静安区(静安区、原闸北区)、普陀区 、虹口区、杨浦区以及浦东新区的外环内城区(浦东外环线以内的城区)。

是否解封?上海部分区域“三区”划分名单公布
〖壹〗、青浦区:分两批划定 ,第一批封控区409个 、管控区67个、防范区1420个;第二批封控区285个、管控区36个 、防范区2061个 。奉贤区:12个镇划定封控区、管控区,其余为防范区。崇明区:封控区涉及4个乡镇,管控区涉及9个镇 ,其余为防范区。
〖贰〗、月20日上城采荷街道三区范围解封情况为:夕照新村小区解除“三区”管控措施,恢复常态化疫情防控 。 具体说明如下:解封区域:自2022年4月20日起,上城区采荷街道夕照新村小区解除“三区 ”管控措施。同时,小营街道城站单身公寓院区的相关区域也一同解除管控。
〖叁〗 、名单更新情况说明:截至近来 ,浦东新区仅部分街镇公布了第一批三区名单,尚未有完整的第二批三区名单公布,相关站点会持续关注并保持更新 。三区划分标准封控区:近7天内有阳性感染者报告的居住小区、自然村或单位、场所 ,划为封控区。
〖肆〗 、嘉定区三区划分名单更新说明嘉定区三区划分名单更新时间为2022年4月24日,后续会根据区域疫情发展对三区实施动态调整,名单会动态更新。上海三区划分标准封控区定义:近7天内有阳性感染者报告的居住小区、自然村或单位、场所。管理措施:实施“7天封闭管理 + 7天居家健康监测” 。
上海三区划分标准
〖壹〗、上海“三区”指封控区 、管控区、防范区 ,全市实施分区分类差异化防控,三区划分标准及管控政策如下:封控区划分标准:近7天内有阳性感染者报告的居住小区、自然村或单位 、场所,划为封控区。管控政策:实施“7天封闭管理+7天居家健康监测 ”。7天封闭管理期间 ,实行“区域封闭、足不出户、服务上门” 。
〖贰〗 、“三区”划分标准根据国务院联防联控机制及上海市防控办要求,浦东新区依据风险程度对居住小区、自然村及单位场所进行分类:封控区:近7天内有阳性感染者报告的区域。管控区:近7天内无阳性感染者报告的区域。防范区:近14天内无阳性感染者报告的区域 。
〖叁〗、上海“三区 ”划分原则主要依据风险程度大小,实施分区分级差异化防控并进行阶梯式管理 ,“三区”指封控区 、管控区和防范区,具体划分原则如下:封控区 划分标准:一般是报告阳性感染者涉及的居民小区(单位、场所)所在楼栋或单元。
上海浦东浦南及毗邻区域网格化管理意味着什么
〖壹〗、上海浦东浦南及毗邻区域网格化管理意味着根据疫情风险程度,将区域划分为封控区 、管控区和防范区,实施分区分类的差异化防控措施 ,以实现精准防控、科学管理,最大限度减少疫情对经济社会的影响。
〖贰〗、月31日晚,上海发布通告 ,自4月1日5时起对浦东、浦南及毗邻区域实行分区分类 、网格化管理,具体措施如下:实施范围包括浦东新区全区,奉贤区全区 ,金山区全区,崇明区全区,闵行区浦锦街道、浦江镇 ,松江区新浜镇、石湖荡镇 、泖港镇、叶榭镇 。
〖叁〗、截止近来,康桥大润发并未发布解封通知。而根据上海市有关方面发布通告对浦东 、浦南及毗邻区域,实行分区分类、网格化管理 ,这意味着浦东还没有解封。而我们要知道的是当前上海本土疫情还较为严重,浦东是不可能全面解封的 。








