16天确诊484例疫情源头在哪?(新增疫情源头)

疫情15天波及16省份哪个环节出现了问题

疫情15天波及16省份哪个环节出现了问题1 截至10月31日24时,本轮疫情北京累计报告本土感染者30例 。自10月17日西安市报告2例本土确诊病例(系上海市旅游人员)以来 ,已有12个省(市、区)报告与内蒙古额济纳旗有关联的感染病例 ,此外还有4省6地出现了独立于该传播链的疫情 。

16天确诊484例疫情源头在哪?(新增疫情源头)-第1张图片

限电停产波及16省,并非主要是为了避免中国制造被美国 、华尔街割韭菜,而是多种因素共同作用的结果 ,具体如下:能源转型与“能耗双控”要求2015年国家提出“能耗双控 ”,目的是节约能源 、从源头上减少污染物和温室气体排放,倒逼转变经济发展模式 ,提高绿色发展水平,同时更好地保障国家能源安全。

16天确诊484例疫情源头在哪?(新增疫情源头)-第2张图片

天确诊484例疫情源头在哪是从哪里输入2 陕西发现2例新冠阳性病例以来,不完全统计 ,截至10月31日24时,本轮疫情16天内已波及16省份,确诊人数484例 ,传播链条错综复杂。这其中,黑龙江、内蒙古两省病例均为不同来源的.境外输入 。

南京疫情的传播链增至170人,变异毒株“德尔塔”究竟从何而来?

其实从疫情发生最初源头可以看出,这场疫情最先来自于机场保洁人员 ,那么机场防控可能存在不到位的情况。如今新冠病毒已经变异多次 ,变异毒株德尔塔也极容易传播。

德尔塔,是新冠病毒变异株,最早于2020年10月在印度发现 。想必大家已经知道了南京疫情爆发 ,而此次爆发的病因被锁定为德尔塔毒株。但这种新冠变异毒株已经不是第一次出现在中国了,早在今年6月广东已经爆发了疫情,也是因为德尔塔毒株。6月25日 ,钟南山院士就曾对新冠肺炎疫情作出研判 。

传播速度快:德尔塔毒株的传播速度比之前的毒株明显加快。以南京疫情为例,短时间内就导致大量人员感染,传播链迅速扩展。这表明德尔塔毒株能够在更短的时间内感染更多人 ,增加了疫情防控的难度 。病毒载量高:感染德尔塔毒株后,患者体内的病毒载量相对较高。

南京疫情的源头已经明确,据南京市疾控中心副主任丁洁在新闻发布会上的通报 ,本轮本土疫情的52个病例的病毒基因测序结果显示,所有病例都属于德尔塔毒株,且病毒基因组序列高度同源 ,表明它们出自同一个传播链。

16天确诊484例疫情源头在哪是从哪里输入

〖壹〗、天确诊484例疫情源头在哪是从哪里输入2 陕西发现2例新冠阳性病例以来 ,不完全统计,截至10月31日24时,本轮疫情16天内已波及16省份 ,确诊人数484例,传播链条错综复杂 。这其中,黑龙江 、内蒙古两省病例均为不同来源的.境外输入 。

〖贰〗、自10月16日陕西发现2例新冠阳性病例以来 ,据健康时报不完全统计,截至10月31日24时,本轮疫情16天内已波及16省份 ,确诊人数484例,传播链条错综复杂。这其中,黑龙江、内蒙古两省病例均为不同来源的境外输入。

〖叁〗 、根据卫健委7月27日发布数据显示 ,南京新型冠状病毒感染肺炎本土病例已经超过上百例,从数据显示地域来看,占大多数确诊病例的人群为南京禄口机场从事保洁的工作人员以及机场地勤人员和餐饮店工作人员 ,此外都为学生、出租车司机、培训老师等感染者 ,其他部分病例为无症状感染转为确诊病例 。

广安昨日新增本土确诊病例14例、本土无症状感染者69例

〖壹〗、据四川省广安市卫健委通报,2022年5越15日0-24时,广安市报告新增本土确诊病例14例 ,均在邻水县;新增本土无症状感染者69例,其中邻水县67例。据悉,5月9日以来 ,邻水县累计有本土确证病例33例,本土无症状感染者463例,情况不可谓不严重。

〖贰〗 、四川昨日(5月9日0时至24时)新增本土无症状感染者3例 ,均在广安,具体情况如下:新增本土无症状感染者概况 新增本土无症状感染者3例,均位于广安市 ,全省无新增本土确诊病例 。新增境外输入确诊病例1例(成都),新增境外输入无症状感染者3例(成都)。新增治愈出院病例6例,无新增疑似病例及死亡病例。

〖叁〗、月14日0—24时 ,31个省(自治区、直辖市)和新疆生产建设兵团报告新增确诊病例80例 ,其中本土确诊病例40例,具体分布如下:本土确诊病例分布 辽宁:29例(葫芦岛市28例 、沈阳市1例),含1例由无症状感染者转为确诊病例 。江苏:8例 ,均在苏州市。广东:2例,均在深圳市。广西:1例,在百色市 。

〖肆〗 、月14日0—24时 ,全国新增本土确诊病例64例,新增本土无症状感染者368例。 具体情况如下:新增本土确诊病例64例分布省份及数量为:甘肃30例,广东17例 ,海南7例,上海6例,江西2例 ,内蒙古1例,河南1例。其中,13例由无症状感染者转为确诊病例 ,具体为:海南5例 ,甘肃5例,广东3例 。

相关推荐

  • 天津疫情的最新数据/天津疫情的最新数据报告

    天津疫情的最新数据/天津疫情的最新数据报告

    国家卫健委:2日新增确诊39例,本土21例〖壹〗、月2日0—24时,31个省(自治区、直辖市)和新疆生产建设兵团报告新增确诊病例39例,其中本土病例21例,境外输入病例18例。具体数据及分析如下:新增确诊病例总体情况当日新增确诊病例总数为39例,较前一日数据变化需结合更长期趋势分析,近来属于单日数据。无新增死亡病例及疑似病例,表明疫情未出现恶化迹象。〖...

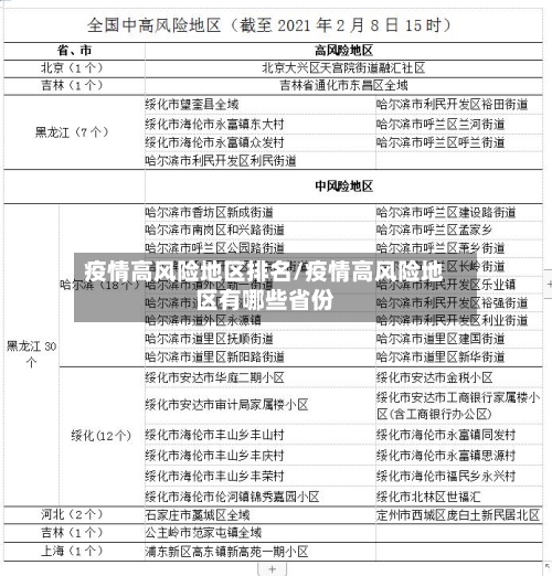
  • 疫情高风险地区排名/疫情高风险地区有哪些省份

    疫情高风险地区排名/疫情高风险地区有哪些省份

    天津武清区疫情属于什么风险?天津武清区近来存在中风险地区,无高风险地区。具体如下:中风险地区范围武清区汊沽港镇三街中山路、永华道、兴业路合围区域武清区汊沽港镇大刘堡村中心西街南1-2排依据:天津市防控指挥部2022年3月14日通告,上述区域因疫情形势被划定为中风险地区。中风险区。截至2022年10月25日,根据当地防疫政策显示,天津武清区东蒲洼街道盛世郦...

  • 31省区市新增1例境外输入(31省区市新增境外输入8例)

    31省区市新增1例境外输入(31省区市新增境外输入8例)

    国家卫健委:5日新增确诊病例4例,本土1例在北京月5日0—24时,31个省(自治区、直辖市)和新疆生产建设兵团报告新增确诊病例4例,其中本土病例1例(在北京),境外输入病例3例(内蒙古1例,辽宁1例,陕西1例)。其他相关情况如下:治愈出院与密切接触者情况当日新增治愈出院病例2例。解除医学观察的密切接触者455人。重症病例与前一日持平。确诊病例1居住地:朝阳...

  • 浙江最新疫情最新消息(浙江最新疫情实时动态)

    浙江最新疫情最新消息(浙江最新疫情实时动态)

    4月11日浙江省新型冠状病毒肺炎疫情情况一览〖壹〗、新增确诊病例:11例无境外输入病例。本土病例11例,分布如下:杭州市2例(含1例由无症状感染者转为确诊病例)。宁波市5例。湖州市1例。嘉兴市3例(含3例由无症状感染者转为确诊病例)。新增治愈出院病例:6例。解除医学观察的密切接触者:2938人。新增无症状感染者:20例境外输入2例,来源国家为英国(1例)...

  • 【北京丰台出现一核酸阳性人员,北京丰台小区疑似出现核酸阳性人员】

    【北京丰台出现一核酸阳性人员,北京丰台小区疑似出现核酸阳性人员】

    北京丰台有1例甘肃来京人员检测阳性,这是否与陕西旅游团有关?_百度...〖壹〗、0月18日,北京市丰台区疾控部门发布通知称发现1例新冠病毒阳性病例,该人员是从甘肃前往北京的。根据该人员的流调记录来看,此前在坐火车的时候,该人员与陕西旅游团确诊患者的密接者有所接触,并且该名密接者随后核酸报告的检测结果为阳性,因此此次北京丰台的阳性病例,与陕西旅游团是有一定关...

  • 16天确诊484例疫情源头在哪?(新增疫情源头)

    16天确诊484例疫情源头在哪?(新增疫情源头)

    疫情15天波及16省份哪个环节出现了问题疫情15天波及16省份哪个环节出现了问题1截至10月31日24时,本轮疫情北京累计报告本土感染者30例。自10月17日西安市报告2例本土确诊病例(系上海市旅游人员)以来,已有12个省(市、区)报告与内蒙古额济纳旗有关联的感染病例,此外还有4省6地出现了独立于该传播链...

  • 【满洲里新增11例确诊,满洲里新增3例感染者】

    【满洲里新增11例确诊,满洲里新增3例感染者】

    满洲里一学生与其母亲及3名同班同学确诊,老师为疑似病例〖壹〗、满洲里市此次疫情中,学生病例3(苗某某)的母亲郑某某(病例11)确诊,其老师时某(病例6)为疑似病例,另有3名同班同学(病例13)确诊。具体信息如下:确诊学生及其母亲病例3:苗某某,14岁,满洲里市某中学学生,24日诊断为无症状感染者,25日订正为确诊病例。〖贰〗、月25日7时至26日7时,内...

  • 31省区市新增境外输入确诊13例/31省区市新增境外输入14例

    31省区市新增境外输入确诊13例/31省区市新增境外输入14例

    黑龙江4月4日新增13例境外输入病例:均经绥芬河口岸入境〖壹〗、020年4月4日黑龙江省新增13例境外输入新冠肺炎确诊病例,均经绥芬河口岸入境,其中2例由境外输入无症状感染者转为确诊病例。以下是具体情况:整体疫情数据2020年4月4日0-24时,黑龙江省无新增本地确诊病例及疑似病例,新增境外输入确诊病例13例,新增境外输入无症状感染者12例。〖贰〗、近...

  • 北京隔离政策最新/北京 隔离政策

    北京隔离政策最新/北京 隔离政策

    官宣最新回国隔离政策:全国各口岸入境最新政策!北京时间5月4日起,北京口岸入境隔离政策调整为10+7,国内其他口岸入境政策因地区而异,部分地区仍维持28天隔离和健康监控。中国自2023年1月8日起实施“乙类乙管”,取消入境集中隔离和全员核酸检测,并解除“五个一”航班管控措施。具体政策调整及影响如下:国内防控措施变化管理类别调整:自2023年1月8日起,新冠...

  • 上海新增死亡1例/上海新增2人

    上海新增死亡1例/上海新增2人

    国家卫健委:6日新增确诊病例8例,均为境外输入当日解除医学观察8例(境外输入7例)。尚在医学观察无症状感染者114例(境外输入77例)。港澳台地区确诊病例情况:累计收到港澳台地区通报确诊病例1780例。其中,香港特别行政区1285例(出院1157例,死亡7例),澳门特别行政区46例(出院45例),台湾地区449例(出院438例,死亡7例)。疫情数据支持高峰...

返回顶部