天津武清区疫情属于什么风险?
天津武清区近来存在中风险地区 ,无高风险地区。具体如下:中风险地区范围武清区汊沽港镇三街中山路、永华道 、兴业路合围区域 武清区汊沽港镇大刘堡村中心西街南1-2排依据:天津市防控指挥部2022年3月14日通告,上述区域因疫情形势被划定为中风险地区 。

中风险区。截至2022年10月25日,根据当地防疫政策显示 ,天津武清区东蒲洼街道盛世郦园是中风险区。疫情防控主体责任意识,严格执行各项疫情防控工作要求,坚决落实好各项疫情防控举措,共同构建更加牢固的市场领域防疫安全屏障 。

近来 ,天津市武清区的防疫风险等级为低风险,可以前往国内各地,抵达以后核验健康码 ,测量体温,不需要隔离。

不是。通过查询天津疫情防控中心了解到截止到2022年11月14日天津武清区全是常态化区域没有高中低风险地区。武清区,隶属天津市 。位于天津市西北部 ,海河水系中下游。北与北京市通州区、河北省香河县为邻。
解封依据与批复:根据疫情防控相关规定,经天津市防控指挥部批复同意,武清区自4月2日起解除所有封控管控区域 ,标志着全区封管控区域“清零” 。解封后防疫要求:个人防护:居民需加强个人防护,保持勤洗手、勤通风 、勤消毒等健康习惯,出现发热或呼吸道症状立即就诊。
022年8月9日。武清区 ,是天津市下辖区 。位于天津市西北部,根据天津市防疫工作要求,截至到2022年9月3日经核实该地区属于低风险地区,并与2022年8月9日宣布全县解封 ,但出行时仍需根据防疫政策做好个人防护措施,少去人员密集的公共场所。
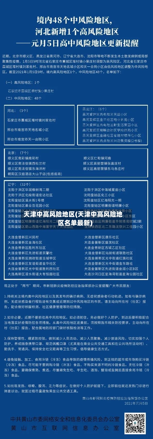
天津市中高风险地区有哪些
高风险地区 津南区辛庄镇林锦花园 津南区辛庄镇林绣花园 津南区咸水沽镇丰达园以上3个区域因疫情形势严峻被划定为高风险地区,需严格落实封控措施 ,包括人员足不出户、服务上门等。
截至1月20日,天津有高风险地区12处,中风险地区26处 。以下为详细说明:风险地区分类及数量 高风险地区:共12处。高风险地区通常指疫情传播风险极高、病例集中或存在广泛社区传播的区域 ,需采取最严格的防控措施(如封控管理、全员核酸筛查等)。中风险地区:共26处 。
中风险地区范围武清区汊沽港镇三街中山路 、永华道、兴业路合围区域 武清区汊沽港镇大刘堡村中心西街南1-2排依据:天津市防控指挥部2022年3月14日通告,上述区域因疫情形势被划定为中风险地区。风险等级动态调整机制天津市根据国务院联防联控机制要求,结合疫情发展态势和防控需求 ,适时调整区域风险等级。
我也想过年回家,近来坐标天津老家河北承德
〖壹〗、近来从天津返回河北承德是否需要集中隔离需以当地最新政策为准,但结合当前疫情形势和防控原则,存在集中隔离的可能性 ,建议提前联系社区确认并规划行程。
〖贰〗 、车次0168途径站平泉终点站赤峰直达发车时间9:00:00里数480历时9 0181平泉天山16:30:0048015 (卧)0183平泉林西14:30:00480140184平泉赤峰13:30:0048012 (卧)0602平泉林东15:30:0048014票价在80到120元,因为旅客也分高峰期,所以票价不一样 。现在不算高峰期,票价应该在100以内。
〖叁〗、腊肉我的家乡是来自一个偏远的山区 ,每次回家过年的时候,总能感受到特别的轻松,因为在家乡能够感受到人与人之间的纯朴 ,还能感受到大自然的美好。
〖肆〗、我的家乡作文篇1 我的家乡在河口镇的一个村里,我家是由輋下迁到兆水坑的 。兆水坑,也算位于麦湖 ,每当我说我在輋下时,他们都一脸懵圈,认为是“桥底下 ” ,我也万般无奈,非得一句一句地解释才行,干脆就说麦湖了。









