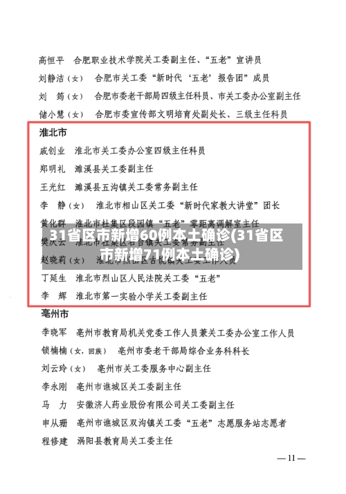
31省区市新增60例本土确诊(31省区市新增71例本土确诊)

31个省区市新增本土确诊病例60例,这些病例分布在了哪些地方

据统计 ,我国共有31个省市新增了60例新冠肺炎病例 ,其中涉及的省份分别有广西、上海 、云南 、广东、山东、陕西 、黑龙江等地,所以疫情防控工作不论在什么时候我们都不能掉以轻心 。

31省区市新增60例本土确诊(31省区市新增71例本土确诊)-第1张图片

江苏:1例,在南京市 。云南:1例 ,在德宏傣族景颇族自治州。

31省区市新增60例本土确诊(31省区市新增71例本土确诊)-第2张图片

时至12月18日 ,31省市区市新增本土确诊44例( 浙江31例 ,陕西10例 , 广东3例 )本土无症状4例, (陕西3例 ,上海1例 )。

月8日0—24时 ,31个省(自治区、直辖市)和新疆生产建设兵团报告新增确诊病例83例 。

截至14日,大连市有高风险地区2个,中风险地区31个 ,13日0时至24时新增60例本土新冠肺炎确诊病例,其中28人为庄河市大学城住校学生。风险地区调整情况14日,大连市庄河市昌盛街道张屯社区调整为高风险地区。

最新!广东新增31例,广州新增9例,涉及5个区9个小区或场所

截至2月9日24时 ,广东省新增新冠肺炎确诊病例31例 ,其中广州市新增9例,涉及海珠区、白云区 、黄埔区、荔湾区、天河区共5个区的9个小区或场所(具体场所未完全公开) 。以下是详细情况:广东省整体情况 2月9日0-24时,全省新增确诊病例31例 ,累计确诊病例1151例。

疫情数据情况新增确诊病例:10月9日0—24时,31个省(自治区 、直辖市)和新疆生产建设兵团报告新增确诊病例434例。其中境外输入病例61例,本土病例373例 。本土病例分布广泛 ,涉及内蒙古、新疆、广东等多个地区,其中内蒙古119例,新疆70例 ,广东31例等。并且有61例由无症状感染者转为确诊病例。

月31日0-24时,广东新增11例本土确诊病例(其中1例为无症状感染者转确诊),并非10例 ,且均为广州报告;佛山部分区域实行封闭管理,部分人员需居家隔离 。

意思是让客户自己去取快件,因为是不可抗的原因。物流提醒消费者必须提升不可抗力的风险意识。不可抗力可以是自然原因酿成的 ,也可以是人为的 、社会因素引起的 。前者如地震、水灾、旱灾等 ,后者如战争 、政府禁令 、罢工等 。

大连高风险地区2个,中风险地区31个,昨日新增60例本土病例,28人为庄河市...

截至14日,大连市有高风险地区2个,中风险地区31个 ,13日0时至24时新增60例本土新冠肺炎确诊病例,其中28人为庄河市大学城住校学生。风险地区调整情况14日,大连市庄河市昌盛街道张屯社区调整为高风险地区。

高风险地区:11月13日 ,大连市新增1个高风险地区,将庄河市新华街道小寺社区调整为高风险地区 。近来,辽宁共有1个高风险地区(黑龙江3个 ,河北2个,四川和辽宁各1个)。

月5日0—24时,31个省(自治区、直辖市)和新疆生产建设兵团报告新增本土确诊病例25例、本土无症状感染者61例 ,主要分布在内蒙 、北京、上海等地,近来国内疫情总体处于稳中向好的可控状态。

月13日0—24时,全国报告新增确诊病例66例 ,其中境外输入36例 ,本土30例;新增无症状感染者19例,其中境外输入18例,本土1例(湖南);无新增死亡及疑似病例 。

昨日新增60例本土确诊病例 12月8日0—24时 ,31个省(自治区、直辖市)和新疆生产建设兵团报告新增确诊病例83例。

图:全国新增本土病例趋势(数据来源:国家卫健委)病例城市分布特征涉及城市数量:全国出现本土病例的城市共76个,较前一日未显著变化,但疫情波及范围仍较广。高风险城市:新增病例达到10例及以上的城市有21个 ,较前一日小幅增加,表明疫情在局部地区呈现快速扩散趋势 。

国家卫健委:6日本土新增“1284+21711 ”

〖壹〗 、月6日0—24时,31个省(自治区、直辖市)和新疆生产建设兵团报告新增本土确诊病例1284例 ,新增本土无症状感染者21711例。具体分布如下:本土确诊病例1284例:吉林:890例,其中长春市766例、吉林市112例 、白城市11例、四平市1例。

〖贰〗、月6日0—24时,31个省(自治区 、直辖市)和新疆生产建设兵团报告新增本土确诊病例1284例 ,新增本土无症状感染者21711例,主要涉及上海、吉林等多个省市,其中上海新增本土确诊病例322例、本土无症状感染者19660例 ,吉林新增本土确诊病例890例 、本土无症状感染者1546例 。

相关推荐

  • 【浙江疫情又严重了,浙江疫情很严重】

    【浙江疫情又严重了,浙江疫情很严重】

    2021浙江疫情病例数据最新消息(持续更新)〖壹〗、截至2021年12月10日15时,浙江省宁波、绍兴和杭州三地累计报告确诊病例37例(均为轻型)、无症状感染者41例,具体分布如下:宁波市:累计报告确诊病例18例、无症状感染者12例。绍兴市:累计报告确诊病例16例、无症状感染者20例。杭州市:累计报告确诊病例3例、无症状感染者9例。〖贰〗、病例总体情况自2...

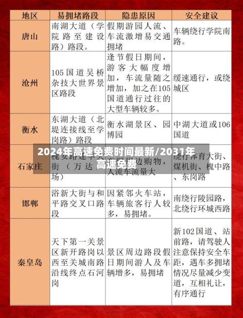
  • 2024年高速免费时间最新/2031年高速免费

    2024年高速免费时间最新/2031年高速免费

    确定免费!持续9天!这笔钱也不用交了〖壹〗、024年春节期间,小型客车在2月9日(除夕)零点至2月17日(正月初八)24点可免费通行高速公路,共计9天;同时,购置日期在2024年1月1日至2025年12月31日期间的新能源汽车免征车辆购置税(每辆新能源乘用车免税额不超过3万元),相关费用无需缴纳。〖贰〗、例如重庆2019年6月30日以后参保缴费的,不仅需要...

  • 阿克苏疫情最新消息(阿克苏新冠肺炎疫情最新信息)

    阿克苏疫情最新消息(阿克苏新冠肺炎疫情最新信息)

    阿克苏有小区封了吗〖壹〗、封了。其根据新疆阿克苏地区疫情防控最新消息,其截至2022年8月11日,将阿克苏有小区定为高风险区,采取“足不出户、上门服务”等封控措施。具体解封时间等后续通知。〖贰〗、新疆阿克苏地区互联网信息办公室于2024年1月23日发布辟谣声明,针对乌什县1级地震后出现的两则谣言进行澄清,并提醒网民以官方信息为准,抵制不实内容。辟谣内容一:...

  • 大连发现1例发热患者(大连发现1例发热患者轨迹)

    大连发现1例发热患者(大连发现1例发热患者轨迹)

    11月5日大连在域外来连人员及其密接中发现4例核酸异常大连市在域外来连人员及其密切接触者中发现4例核酸检测结果异常2022年11月5日,大连市在域外来连人员核酸检测中发现1例核酸检测结果异常,市区两级指挥部立即启动应急机制,迅速开展流调溯源、风险人员排查管控等措施,在其密切接触者中检出3例核酸检测结果异常。截至近来,已排查到的密切接触者均已纳入隔离管控。月...

  • 5日河北疫情速报/5日河北疫情速报最新

    5日河北疫情速报/5日河北疫情速报最新

    2022年5月9日,上海封控的第四十三天〖壹〗、022年5月9日上海封控第四十三天情况如下:小区生活志愿者团队成果:小区志愿者团队定期发布《防疫速报》,已更新至第12期。内容涵盖抗疫现状、防疫要点、团购规范等,以图文结合的形式呈现,成为居民自救自治的“可视化”成果。〖贰〗、022年5月6日上海封控第四十天,闵行区继续提级管控,全市疫情数据维持高位,复工复产...

  • 31省区市新增60例本土确诊(31省区市新增71例本土确诊)

    31省区市新增60例本土确诊(31省区市新增71例本土确诊)

    31个省区市新增本土确诊病例60例,这些病例分布在了哪些地方据统计,我国共有31个省市新增了60例新冠肺炎病例,其中涉及的省份分别有广西、上海、云南、广东、山东、陕西、黑龙江等地,所以疫情防控工作不论在什么时候我们都不能掉以轻心。江苏:1例,在南京...

  • 天津疫情通报最新消息/天津疫情通报最新消息通知

    天津疫情通报最新消息/天津疫情通报最新消息通知

    天津东兴里小区最新疫情消息(持续更新)〖壹〗、截至12月21日10时,天津东兴里小区最新疫情消息如下:疫情基本情况确诊病例:12月21日10时,天津通报1例新冠肺炎确诊病例(普通型),为东兴里小区居民,系浙江省绍兴市上虞区返津人员。感染来源:该病例12月7日自驾从绍兴上虞区返津,12月17日因绍兴疫情升级被转送集中隔离,20日23时初筛阳性,21日6时复核...

  • 抗击疫情作文400字(抗击疫情作文400字左右)

    抗击疫情作文400字(抗击疫情作文400字左右)

    最美的逆行者疫情作文400字十篇最美的逆行者疫情作文400字范文一2020年的开端,可怕的病毒就因人们的贪婪肆无忌惮地在中国散开,因为人们吃野味,引发了这场没有硝烟的战“疫”!然而,为了守护全国人民的安全,一群孩子学着大人的模样,穿上了防护服,冲到了战争一线!这场战“疫”,全体医护人员在钟南山院士的带领下,义无反顾地救治病人。抗击疫情最美逆行者作...

  • 【西农大化学生物学怎么样,西北农林科技大学生物化学考研教材】

    【西农大化学生物学怎么样,西北农林科技大学生物化学考研教材】

    西北农林科技大学比较好的专业有哪些〖壹〗、西北农林科技大学实力最强的三个专业为农学、植物保护、葡萄与葡萄酒工程。以下是具体介绍:农学:该专业在2025年校友会中国大学专业排名中位列全国第二,被评为七星级专业(世界知名高水平专业),实力强劲。西北农林科技大学的农学依托作物生物学国家重点实验室,在科研方面成果显著。〖贰〗、西北农林科技大学的好专业包括林学、电气...

  • 【海南三亚精装修二手房,三亚精装房价】

    【海南三亚精装修二手房,三亚精装房价】

    三亚附近二手房费用是多少钱一平米〖壹〗、根据2026年2月9日贝壳找房、安居客的公开数据,三亚九所片区二手房整体均价在8-3万元/㎡之间。普通二手房费用区间片区内常规房龄、基础配套的普通二手房,单价大多集中在8-3万元/㎡的区间,具体费用会根据户型、楼层、小区物业等因素小幅浮动。〖贰〗、三亚一山湖的二手房费用根据房屋面积、楼层、装修等因素有所不同,费用范围...

返回顶部