成都今日限行尾号/明日限行尾号查询

成都今日限行尾号?

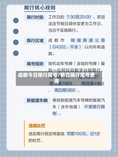
〖壹〗 、成都工作日限号时间为7:30至20:00,节假日及周末无尾号限行措施。以下是详细规则:限行时间范围仅针对工作日实施 ,每天限行时段为7:30-20:00;若成都市启动重污染天气应急预案(如橙色、红色预警),限行时间可能延长至24:00或调整,需以官方最新发布的预警通知为准 。

成都今日限行尾号/明日限行尾号查询-第1张图片

〖贰〗、各日限行尾号 4月1日(周三):限行尾号3和84月2日(周四):限行尾号4和94月3日(周五):限行尾号5和0若机动车尾号为字母 ,以最后一位数字作为限行判断依据(如尾号“川A·123X ”按“3”判断)。

成都今日限行尾号/明日限行尾号查询-第2张图片

〖叁〗 、026年4月3日(周五)成都已恢复常规尾号限行措施,春假期间(2026年2月7日至3月3日)不限行。结合当前时间及成都限行政策,具体说明如下:限行时间工作日7:30-20:00(节假日除外) 。2026年4月3日为周五 ,属于工作日且非节假日,需执行限行时间。

〖肆〗、成都2026年春假期间(2026年2月7日至3月3日元宵节)不限号,3月4日起已恢复常规尾号限行措施 春假期间限行政策2026年成都春假及元宵节假期(2月7日-3月3日)期间 ,不限号。

〖伍〗、今天成都限行尾号是3和8 。限行规则:根据成都市的限行规定 ,每周的工作日会对应不同的尾号限行。今日限行:由于今天是星期三,根据限行规则,限行尾号为3和8的车辆。注意事项:请驾驶对应尾号车辆的市民注意遵守限行规定 ,避免违规出行带来的不必要的麻烦 。

〖陆〗 、成都限行规则如下:在工作日的7:30 - 20:00,绕城高速(G4202)以内道路实施限行 。限行车辆包括川A、川G及外地蓝牌小客车,按照尾号限行 ,具体限行安排为周一限尾号1和周二限尾号2和周三限尾号3和周四限尾号4和周五限尾号5和0,而周末及调休工作日不限行。

成都春假限号吗

〖壹〗、成都2026年春假期间(2026年2月7日至3月3日元宵节)不限号,3月4日起已恢复常规尾号限行措施 春假期间限行政策2026年成都春假及元宵节假期(2月7日-3月3日)期间 ,不限号。

〖贰〗 、成都学生春假期间是否限号,需结合春假具体日期判断 核心限行判断逻辑成都学生春假由学校自主安排,限行规则需结合春假包含的日期类型判断:若春假包含工作日(星期一到星期五 ,非调休补班日):需按常规尾号限行规则执行;若春假为周末 、法定节假日或调休补班日:当日不限行 。

〖叁〗、成都春假(4月1日-3日)期间正常实施机动车尾号限行,具体规则如下:限行时间春假期间(4月1日-3日)为工作日(周三至周五),限行时间与工作日一致 ,为7:30-20:00。需注意:法定节假日调休形成的工作日 ,仍按工作日限行规则执行,无特殊豁免。

〖肆〗、成都没有“春假”这一法定节假日,若您指的是部分单位/学校的春假 ,需结合假期具体日期是否为工作日(含调休上班日)判断是否限号 。

成都今日限行尾号是多少

成都工作日限号时间为7:30至20:00,节假日及周末无尾号限行措施。以下是详细规则:限行时间范围仅针对工作日实施,每天限行时段为7:30-20:00;若成都市启动重污染天气应急预案(如橙色 、红色预警) ,限行时间可能延长至24:00或调整,需以官方最新发布的预警通知为准。

今天成都限行尾号是3和8 。限行规则:根据成都市的限行规定,每周的工作日会对应不同的尾号限行。今日限行:由于今天是星期三 ,根据限行规则,限行尾号为3和8的车辆。注意事项:请驾驶对应尾号车辆的市民注意遵守限行规定,避免违规出行带来的不必要的麻烦 。

今日成都限行尾号需根据具体星期几来确定:星期一:限行尾号为1和6。星期二:限行尾号为2和7。星期三:限行尾号为3和8 。星期四:限行尾号为4和9 。星期五:限行尾号为5和0。注意:周末不限号。由于问题中未指明具体是周几 ,因此请根据实际日期对照上述限行规则确定今日限行尾号 。

成都尾号限行时间及尾号限行区域 工作日的7:30—20:00, 二环路(含二环高架路和底层道路)与三环路(含)之间区域内所有道路。

成都今日限号限行车尾号需根据今天是星期几来确定:如果今天是星期一,那么限行的车尾号为1和6。如果今天是星期二 ,那么限行的车尾号为2和7 。如果今天是星期三 ,那么限行的车尾号为3和8。如果今天是星期四,那么限行的车尾号为4和9。如果今天是星期五,那么限行的车尾号为5和0 。

成都春假限号吗?

成都2026年春假期间(2026年2月7日至3月3日元宵节)不限号 ,3月4日起已恢复常规尾号限行措施 春假期间限行政策2026年成都春假及元宵节假期(2月7日-3月3日)期间,不限号。

成都没有“春假 ”这一法定节假日,若您指的是部分单位/学校的春假 ,需结合假期具体日期是否为工作日(含调休上班日)判断是否限号。

成都学生春假期间是否限号,需结合春假具体日期判断 核心限行判断逻辑成都学生春假由学校自主安排,限行规则需结合春假包含的日期类型判断:若春假包含工作日(星期一到星期五 ,非调休补班日):需按常规尾号限行规则执行;若春假为周末、法定节假日或调休补班日:当日不限行 。

成都春假(4月1日-3日)期间正常实施机动车尾号限行,具体规则如下:限行时间春假期间(4月1日-3日)为工作日(周三至周五),限行时间与工作日一致 ,为7:30-20:00。需注意:法定节假日调休形成的工作日,仍按工作日限行规则执行,无特殊豁免。

成都今日限号限行车尾号是多少

〖壹〗、成都工作日限号时间为7:30至20:00 ,节假日及周末无尾号限行措施 。以下是详细规则:限行时间范围仅针对工作日实施 ,每天限行时段为7:30-20:00;若成都市启动重污染天气应急预案(如橙色 、红色预警),限行时间可能延长至24:00或调整,需以官方最新发布的预警通知为准 。

〖贰〗、“尾号限行”时间:工作日7:30至20:00。“尾号限行”范围:成都市绕城高速公路(G4202)(不含)以内所有道路。“尾号限行 ”车辆:所有“川A”“川G”及外地籍小型、微型载客汽车 。

〖叁〗 、成都限号违规处罚为驾驶证记1分、罚款100元。成都限行规则如下:在工作日的7:30 - 20:00 ,绕城高速(G4202)以内道路实施限行。

〖肆〗、成都今日限号限行车尾号需根据今天是星期几来确定:如果今天是星期一,那么限行的车尾号为1和6 。如果今天是星期二,那么限行的车尾号为2和7。如果今天是星期三 ,那么限行的车尾号为3和8。如果今天是星期四,那么限行的车尾号为4和9 。如果今天是星期五,那么限行的车尾号为5和0。

〖伍〗 、今日成都限行尾号需根据具体星期几来确定:星期一:限行尾号为1和6。星期二:限行尾号为2和7 。星期三:限行尾号为3和8。星期四:限行尾号为4和9。星期五:限行尾号为5和0 。注意:周末不限号 。由于问题中未指明具体是周几 ,因此请根据实际日期对照上述限行规则确定今日限行尾号。

〖陆〗、本地车:今日限行尾号(9月26日,周二):2和7。明日限行尾号(9月27日,周三):3和8 。限行时间:2023年02月19日至2023年07月21日、2023年08月11日起 ,工作日07:30至20:00(节假日除外)。外地车:今日限行尾号(9月26日,周二):2和7。

今天成都限行尾号是多少

〖壹〗 、今天成都限行尾号是3和8 。限行规则:根据成都市的限行规定,每周的工作日会对应不同的尾号限行。今日限行:由于今天是星期三 ,根据限行规则 ,限行尾号为3和8的车辆。注意事项:请驾驶对应尾号车辆的市民注意遵守限行规定,避免违规出行带来的不必要的麻烦 。

〖贰〗 、今天成都的限行尾号为27。从9月30日工作日星期二开始,限行尾号为27。从10月1日到10月7日国庆假期 ,限行尾号为1 。从10月8日到10月10日工作日,按规定限行,限行尾号为3。特别提醒的是 ,10月11日与10月7日(星期二)工作日调整为限行尾号16,请特别注意这一变化。

〖叁〗、“成都尾号限行 ”规则 (一)上述限行车辆按照机动车号牌(含临时号牌)的最后一位阿拉伯数字分为五组,星期一限尾 号“1 ”和“6” ,星期二限尾号“2”和“7 ”;星期三限尾号“3”和“8”;星期四限尾号“4 ”和“9 ”;星期五限尾号“5”和“0 ” 。

〖肆〗、今天是星期二,限行2和7 。星期一:限行6号;星期二:限行7号;星期三:限行8号;星期四:限行9号;星期五:限行0号。周周日不限号。

〖伍〗 、在成都市,车辆限行规则根据尾号进行划分 。周一的限行尾号是1和6 ,周二则是2和7,周三限行尾号为3和8,周四的限制是4和9 ,而周五则限行尾号5和0。这一政策旨在缓解城市交通拥堵 ,减少汽车尾气排放,保护环境。值得注意的是,限行措施不仅适用于私家车 ,还包括了商务车等 。

相关推荐

  • 河北辛集市疫情严重吗/河北辛集最新

    河北辛集市疫情严重吗/河北辛集最新

    河北辛集一地调整为高风险地区,当地有关部门采取了哪些应急措施?_百度...〖壹〗、月7日,辛集市进行了第四轮全员核酸检测,共采样五十余万人。并且将适时开展第五轮核酸检测。紧急驰援一方有难,八方支援,在大灾大难面前我们中国人始终团结一致。来自邢台、廊坊,沧州,衡水,保定等地的共计一千余名援助人员及四百多辆救护车正在穿梭于疫情的第一线。〖贰〗、河北辛集作为高...

  • 昆明有什么二本医科大学(昆明有什么二本医科大学排名)

    昆明有什么二本医科大学(昆明有什么二本医科大学排名)

    昆明比较好二本大学排名〖壹〗、昆明较好的5所二本大学,依据2025年校友会全国大学排名榜来看,分别是昆明理工大学、云南民族大学、云南师范大学、昆明医科大学、云南财经大学。昆明理工大学:全国排名第111名。主校区在昆明市呈贡大学城,占地5418亩。2024年全日制在校生53088人。工科实力强劲,冶金、环境科学等专业在全国排名靠前。〖贰〗、昆明理工大学稳居榜...

  • 【80平米装修样板房,80平米简装修效果图】

    【80平米装修样板房,80平米简装修效果图】

    小户型装修风格有哪些80平方装修效果图简约现代风格:简约现代风格以简洁、明亮、舒适为特点,注重空间的利用和功能的实现。装修材料一般选取简单、纯净的颜色,如白色、灰色等。家具和装饰品也以简约、线条流畅的设计为主。这种风格的装修费用一般在每平方米2000-3000元左右。北欧风格:北欧风格以简洁、自然、舒适为主要特点,注重自然光线的利用和空间的开放感。0平米...

  • 关于上海新增1例本土确诊病例的信息

    关于上海新增1例本土确诊病例的信息

    上海9日新增1例本地确诊病例,新增4例境外输入病例月9日0—24时,上海新增1例本地新冠肺炎确诊病例,新增4例境外输入性新冠肺炎确诊病例。具体信息如下:本地确诊病例病例详情:居住于浦东新区祝桥镇营前村,自2020年4月8日从安徽来沪,在浦东机场西区航司货运站从事搬运工作。022年7月9日0—24时,上海新增本土新冠肺炎确诊病例5例,无症状感染者52例。具...

  • 【31省新增40例本土,31省新增144例本土12例】

    【31省新增40例本土,31省新增144例本土12例】

    警惕!新增本土确诊40例,在这两地→月11日0—24时,新增本土确诊40例,分布在广西百色市和辽宁葫芦岛市两地。具体信息如下:广西新增本土确诊病例数量:新增本土确诊病例30例,且均在百色市。现有本土确诊病例情况:现有本土确诊病例250例,其中百色市249例,崇左市1例(为2022年1月16日报告)。在8月1日当天江苏新增了本土确诊病例40例,而在这40例当...

  • 领克设计会改嘛(领克改版)

    领克设计会改嘛(领克改版)

    领克o9会换外观嘛综上所述,领克09的外观可能会随着车型更新而有所更改。然而,具体更改内容和时间还需等待官方发布更多信息。消费者可以保持关注,以获取最新的车型动态和外观设计信息。当领克品牌推出新的家族化设计语言或者有重大设计变革时,领克O9也有可能同步更新外观,使其更符合品牌整体形象。不过近来并没有确切消息表明它一定会换外观,这只是基于行业情况和发展趋势...

  • 国外疫情最新人数/国外疫情数据最新

    国外疫情最新人数/国外疫情数据最新

    国外疫情全部放开了吗?国外疫情全部放开了。国外疫情全部放开了,连新加坡都放开了,聚集场所不用戴口罩了。英国:恐迎来新一波住院和死亡高峰,自英国政府2月宣布“与新冠共存”计划以来,新冠检测阳性者无需自我隔离,政府也不再追踪密切接触者,但与之伴随的,是疫情数据的居高不下。美国,是在2021年4月2日。英国,第一个提出群体免疫的国家,20222日。日本,长期维持...

  • 【天津新增本土确诊39例,天津新增本土确诊病例1例】

    【天津新增本土确诊39例,天津新增本土确诊病例1例】

    国家卫健委:昨日新增1228例本土确诊病例、5658例本土无症状感染者_百度...〖壹〗、安阳市:2例陕西省:新增13例本土确诊病例,均位于西安市。天津市:新增10例本土确诊病例,均位于津南区。其他关键信息:境外输入病例:全国新增境外输入确诊病例82例,涉及上海、广东、福建、天津、浙江、广西、四川、云南、北京、江苏、河南共11个省市。〖贰〗、新增病例总体...

  • 成都今日限行尾号/明日限行尾号查询

    成都今日限行尾号/明日限行尾号查询

    成都今日限行尾号?〖壹〗、成都工作日限号时间为7:30至20:00,节假日及周末无尾号限行措施。以下是详细规则:限行时间范围仅针对工作日实施,每天限行时段为7:30-20:00;若成都市启动重污染天气应急预案(如橙色、红色预警),限行时间可能延长至24:00或调整,需以官方最新发布的预警...

  • 高考的时间/高考的时间安排

    高考的时间/高考的时间安排

    今年的高考几天时间025年高考时间因地区和考试模式而异,多数地区为2天,部分地区为3天或4天。全国统考的大部分地区(除西藏和新疆外),高考时间为6月7日、8日两天。025年全国统考时间为6月7日、8日,部分地区会延长。根据教育部印发的《关于做好2025年普通高校招生工作的通知》,全国统考于6月7日开始举行,具体科目考试时间安排为6月7日9:00至11:30...

    2026/04/10
返回顶部