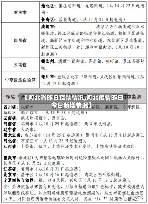
【河北省昨日疫情情况,河北疫情昨日今日新增情况】

石家庄什么时候能解封

〖壹〗 、石家庄低风险区预计将在疫情得到有效控制后解封,但具体的解封时间会根据以下因素来确定:疫情发展情况:如果石家庄低风险区的疫情得到有效控制 ,且连续一段时间没有出现新的病例,那么政府可能会考虑逐步解封。防控措施的效果:政府会根据专家的建议和疫情数据来制定和调整防控措施 。

【河北省昨日疫情情况,河北疫情昨日今日新增情况】-第1张图片

〖贰〗、可以。自2022年12月1日起,石家庄高新区实施分区分级差异化防控 ,有序恢复生产生活秩序,解封时间:2022年12月1日起部分区域解除封控 。石家庄,简称“石 ” ,旧称石门 ,河北省辖地级市、省会,大城市,是国务院批复确定的中国京津冀地区重要的中心城市之一 。

【河北省昨日疫情情况,河北疫情昨日今日新增情况】-第2张图片

〖叁〗 、能解封。石家庄卫健委宣布从2022年12月1日零时起解除封控 ,要逐步恢复生产生活秩序。全面放开后,最初三个月内,可能是感染高发期 ,感染人数大增,家里一定要备药,新冠已经很弱 ,不是危重症,自己吃药可自愈 。

【河北省昨日疫情情况,河北疫情昨日今日新增情况】-第3张图片

〖肆〗、月21日石家庄疫情昨日新增本土2+639,其中高风险地区464个 ,按照近来的情况来看,预计12月初解封,具体以官方发布的通知为准 。

〖伍〗、今日 ,石家庄不能全面解封 ,但部分低风险地区可能会放宽管控。石家庄自1月3日宣布进入战时状态并实施全市闭环管理以来,已经过去了较长时间。根据石家庄市疫情防控指挥部之前的通知,全市继续居家防疫的时间原定截止至1月19日24时 。然而 ,是否能在今日解封,需要综合考虑多方面因素。

石家庄疫情严峻吗

石家庄疫情与以往聚集性疫情相比病例更多 、发展更快,但通过坚决措施有望快速得到控制。具体分析如下:病例数量与发展速度:中国疾病预防控制中心副主任冯子健明确指出 ,此次石家庄疫情与以往聚集性疫情相比,呈现出病例更多 、发展更迅速的特点 。这表明疫情在当地传播范围较广,短期内感染人数增加较快。

石家庄近期因疫情防控形势严峻 ,为阻断病毒传播,采取了一系列措施,包括部分建筑工地停工。由于疫情的不确定性 ,很多工程项目被迫暂停,以减少人员聚集和流动带来的风险 。政策调整与环保要求 随着国家对环保要求的日益严格,石家庄市也在加强环境保护措施的执行力度。

河北石家庄进入应急状态是因为当前疫情防控形势严峻复杂 ,此轮疫情病毒源头基本锁定为郭某引入。 具体情况如下:病毒源头及传播链病毒引入者:经国家和河北省疾控专家组分析 ,基本判断引发石家庄市疫情的病毒系由郭某(11月1日公布的确诊病例1)引入 。

而至于石家庄的疫情为什么会如此严峻,首先自然是因为在农村,农村的警惕性不高 ,并且在过年期间举行了大量的聚会,婚宴之类的,通过这些途径传播 ,所以也就从藁城区一下传染到了石家庄的各地,所以也就造成了现在比较严峻,比较困难的局面 ,石家庄也是不得不封锁来应对这一局面。

5日确诊82例!河北藁城区是个什么地方?

河北藁城区是石家庄市的一个市辖区,位于石家庄市东部、河北省西南部,因水草丰美得名 ,2014年撤市设区,是全国唯一一处全区高风险地区,也是“三宫”文化发源地 ,农业发展全国领先。以下是详细介绍:地理位置与交通藁城区位于石家庄市东部 ,河北省西南部,地理位置优越 。

地理位置与疫情背景:小果庄村位于河北省石家庄市藁城区增村镇,是河北此轮疫情的暴风眼 。自报告首例确诊病例以来 ,该村成为公众关注的焦点。1月10日0时至24时,河北省新增本土确诊病例82例,其中石家庄市报告77例 ,小果庄村有23例。村民转移情况:转移规模:小果庄村全村1220户,共4700人 。

除行唐县1例阳性病例以外,其他10个区县阳性人员均与藁城区有关 ,特别与藁城区的增村镇有关。河北整体疫情情况 1月9日0 - 10时,河北新增2例新冠肺炎确诊病例。1月2日以来,河北全省累计确诊139例本土病例 ,本土无症状感染者197例 。

所以出现了人传人的结果,河北石家庄藁城区小果村是新冠最先出现地。5天的时间感染者新增117例,一直在备战状态 ,出现告急 ,多方紧急抽调支援医疗人员连夜开展对接核酸排查工作,支援石家庄藁城区小果村以及南宫,对周边各个村庄6万多人进人核酸检测工作。 正在石家庄支援抗疫的辛集护士张丽芳的母亲突然去世了 。

相关推荐

  • 避震的方法(避震的办法)

    避震的方法(避震的办法)

    假如我现在在六层高的居民区遭遇地震我该如何做?如果情况太紧急,也可就近躲在没开门、窗的墙角下、结实的实俱旁,用柔软物体保护要害部位。若是因在睡熟中来不及躲避,则应“伏而待定”(切勿仰卧),用身边衣物保护要害部位。地震的复杂性决定了各楼层都有其利弊,关键是要掌握正确的避震和逃生方法,如地震发生时先就近寻找安全角落躲避,待晃动减弱后迅速有序撤离。地震时一定要不...

    2026/04/10
  • 呼和浩特疫情最新情况(呼和浩特疫情最新通告)

    呼和浩特疫情最新情况(呼和浩特疫情最新通告)

    最新!呼和浩特近来共有高风险地区3个,中风险地区31个新增中风险地区:自3月10日8时起,将土左旗白庙子镇东坝什村调整为中风险地区。降为低风险地区:同时,将新城区成吉思汗大街街道上新营村,回民区环河街街道县府街社区,玉泉区鄂尔多斯路街道巴彦乌素社区、昭君路街道闻都社区,赛罕区昭乌达南路街道香榭花堤社区、中专路街道创业社区、中专路街道万达社区调整为低风险地区...

  • 新款奔腾b70报价及图片/新款奔腾b70报价及图片大全

    新款奔腾b70报价及图片/新款奔腾b70报价及图片大全

    起售11.59万元,一汽奔腾B70龙腾版重磅来袭一汽奔腾B70龙腾版起售价为159万元,提供5T领创型和5T领跃型两款车型,指导费用分别为159万元和189万元。以下是对该车型的详细介绍:国潮设计,颜值出众奔腾B70龙腾版延续了现款车型的造型设计,前脸配备层峦式前格栅,内部填充大量横向装饰条,上方设置贯穿式LED灯组,营造出宽体的视觉效果。一汽奔腾B70...

  • 【北京中风险地区增至8个,北京中风险地区包括哪些】

    【北京中风险地区增至8个,北京中风险地区包括哪些】

    2022年5月19日北京中高风险地区最新名单最新〖壹〗、截至2022年5月18日24时,经市疾控中心评估,按照《北京市新冠肺炎疫情风险分级标准》,朝阳区3地、房山区3地、通州区1地调整风险等级。升级为中风险地区:房山区阎村镇北京理工大学房山分校:近14天累计报告4例本土确诊病例,即日起由低风险地区升级为中风险地区。〖贰〗、022年5月3日起,北京市部分区域...

  • 【老凤祥今日金价,渭南老凤祥今日金价】

    【老凤祥今日金价,渭南老凤祥今日金价】

    今日金价是多少?比较好是徐州的费用老凤祥今日黄金首饰费用为368元/克。周大福今日黄金首饰费用为359元/克。周六福今日黄金首饰费用为359元/克。六福今日黄金首饰费用为359元/克。菜百今日黄金首饰费用为369元/克。老庙今日黄金首饰费用为368元/克。金橘桥至尊今日黄金首饰费用为359元/克。周生生今日黄金首饰费用为359元/克。潮宏基...

  • 31省新增本土51例(31省新增本土61例v)

    31省新增本土51例(31省新增本土61例v)

    昨日新增本土病例52例,河北51例、辽宁1例月6日0—24时,全国报告新增本土确诊病例52例,其中河北51例、辽宁1例。以下是详细情况说明:数据来源与统计范围根据国家卫生健康委员会发布的疫情通报,数据统计时间为1月6日0时至24时,覆盖全国31个省(自治区、直辖市)和新疆生产建设兵团。月1日0—24时,31个省(自治区、直辖市)和新疆生产建设兵团新增本土确...

  • 【长沙的疫情最新消息,长沙的疫情最新消息今天】

    【长沙的疫情最新消息,长沙的疫情最新消息今天】

    长沙市芙蓉区9例、天心区22例新冠病毒感染者!活动轨迹公布感染者8:11月27日外省来长,居住于朝阳街道醒山纪沙野酒店。感染者9:重点岗位人员检测发现,居住于东岸街道中房瑞致世界D2区1栋。芙蓉区:零食很忙(九道湾店)。开福区:长城万富汇。经初步流调,上述感染者主要活动轨迹如下:感染者1:11月20日-11月23日多次前往长沙县黄兴镇送货。长沙疫情在哪通...

  • 【全国疫情最新消息今天新增,全国疫情最新动态今天】

    【全国疫情最新消息今天新增,全国疫情最新动态今天】

    国家卫健委:昨日新增本土确诊病例124例月12日0—24时,国家卫健委通报新增本土确诊病例124例,具体分布如下:河南省:新增本土确诊76例安阳市43例许昌市28例郑州市3例信阳市1例滑县1例河南省病例集中于安阳和许昌,两地可能存在社区传播或聚集性疫情,需关注防控措施落实情况。月28日0—24时,国家卫健委公布新增1228例本土确诊病例、5658...

  • 上海新增无症状降至1万以下/上海新增无症状降至1万以下是多少

    上海新增无症状降至1万以下/上海新增无症状降至1万以下是多少

    2月28日上海新增3例本土无症状(系机场工作人员)022年2月28日0—24时,上海新增本土无症状感染者3例,无新增本土确诊病例。具体情况如下:无症状感染者基本情况无症状感染者1:男,47岁。无症状感染者2:女,52岁。无症状感染者3:男,53岁。职业背景:均为浦东机场入境旅客转运区域工作人员。0月28日0时至24时,北京新增20例本土确诊病例(含2例无症...

  • 美国新冠确诊数超161万例(美国新冠确诊病例超63万)

    美国新冠确诊数超161万例(美国新冠确诊病例超63万)

    新冠疫情死亡数突破50万大关是美国的国耻!美国新冠疫情死亡数突破50万确实堪称其抗疫层面的重大耻辱,具体分析如下:死亡人数规模与对比截至美国东部时间2月22日,美国新冠死亡病例达500176例,远超二战期间美军死亡总人数(405399人)。短短一年内因疫情死亡的人数超过数年战争伤亡,凸显疫情对美国社会的冲击远超常规灾难。清华大学之所以被称为国耻学校,这与它...

返回顶部