车年检可以提前多久/机动车年检可以提前多久

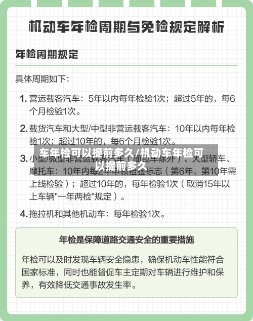
汽车年检多久可以提前?

〖壹〗、汽车年检比较多可以提前三个月进行,但不同信息源存在差异 ,具体说明如下:提前三个月的依据:根据一般规定,机动车所有人可以在机动车检验有效期满前三个月内向登记地车辆管理所申请检验合格标志,即年检可以提前三个月进行。

车年检可以提前多久/机动车年检可以提前多久-第1张图片

〖贰〗 、汽车年检可以提前3个月(含当月)办理 ,例如2025年12月到期的车辆,可在2025年10月1日至12月31日期间完成年检 。提前年检的时间范围根据《机动车登记规定》,机动车所有人可以在检验有效期满前3个月内向登记地车辆管理所申请检验合格标志。

车年检可以提前多久/机动车年检可以提前多久-第2张图片

〖叁〗、汽车年检可以提前3个月(90天)检车。具体时间以车辆年检有效期截止月份为准 。比如 ,若车辆年检有效期截止到8月,车主可在5月、6月 、7月任意时间办理检车手续。按自然月推算即可,无需精确到天数 ,像8月到期的情况,5月1日就能开始申请。

车年检可以提前多久/机动车年检可以提前多久-第3张图片

〖肆〗、汽车检车可以提前3个月办理,且包含年检到期当月 。以下是关于汽车检车提前时间的详细科普:提前时间的计算规则汽车年检的提前时间以行驶证标注的“年检到期日”为基准 ,向前推算3个月(含到期当月)。

车辆年检时间规定,可以提前多久年检?

汽车年审是车辆管理的重要环节 ,根据车管所规定,车主可在年审到期前90天内(含3个月)前往当地车检所进行车辆检验。那么,汽车年审究竟可以提前多久进行呢?让我们一同探讨汽车年检的时间规定 。

车辆可以提前三个月进行年检。以下是关于车辆年检时间规定的详细解车辆年检时间规定9座以下非营运小微型客车(面包车除外):6年以内每2年检验1次(免上线检验);超过6年不满10年的 ,每2年检验1次;超过10年不满15年的,每年检验1次;超过15年的,每6个月检验1次。

汽车检车可以提前3个月办理 ,且包含年检到期当月 。以下是关于汽车检车提前时间的详细科普:提前时间的计算规则汽车年检的提前时间以行驶证标注的“年检到期日 ”为基准,向前推算3个月(含到期当月) 。

可提前三个月:为了方便车主,车辆年检可以提前进行 ,但提前的时间范围有限制,即比较多可以提前三个月。车主可以根据自己的时间安排,在这三个月内的任意时间点进行年检 ,以确保车辆始终保持在合法合规的状态。总结:车主应严格遵守车辆年检的规定,不可推迟年检时间,以免受到不必要的处罚 。

三个月。汽车年检按照车管所规定 ,你可以在年审到期日期之前90天(包含当月3个月)内到到当地车检所进行车辆年审。需要注意的是 ,车辆年审是只看月不看天的 。

小车提前多久可以年检

小车年审(机动车年检)可提前三个月办理,具体需结合车辆类型和使用性质确定,以下是详细说明:年审提前期限的核心规定 统一提前时限:根据最新交通法规 ,所有机动车(含小车)均可在检验有效期满前3个月内申请年检,例如行驶证标注有效期为2025年12月,则可在10月1日至12月31日期间办理。

汽车年检比较多可以提前三个月进行 ,但不同信息源存在差异,具体说明如下:提前三个月的依据:根据一般规定,机动车所有人可以在机动车检验有效期满前三个月内向登记地车辆管理所申请检验合格标志 ,即年检可以提前三个月进行。

家用轿车验车可以提前三个月办理,包含年检到期当月 。以下是具体说明: 提前验车的时间范围根据相关规定,家用轿车年检允许在到期前三个月内办理 ,且包含年检到期当月。例如,若行驶证标注的年检到期日为2025年10月15日,则车主可在2025年7月1日至10月31日期间完成验车。

车年审可以提前5个月吗?

〖壹〗、汽车年检可以提前3个月 。在截至日期3个月内都可接受检测申请年审。年检时 ,比较好提前两个月或1个多月进行 ,避免临近到期才想起受检。例如车辆年检在7月份到期,其最后一天是7月31日,最早可在5月1日起开始检测 ,但如果4月30日去,即便能检车,也无法最终盖章完成年检流程 。

〖贰〗 、根据《机动车登记规定》第四十条规定 ,机动车所有人可在机动车检验有效期满前三个月内向登记地车辆管理所申请检验合格标志 。以6月参加年审的车辆为例,可在6月中的任意时间参加年检。从上述规定可见,汽车年审时间是根据车辆类型和车龄来确定的。

〖叁〗、小车年检可以提前三个月进行 ,即有效期满前九十天内皆可 。具体来说:提前时间:若车辆6月需年检,车主可以在4月、5月 、6月这三个月内的任意时间前往进行年检。年检重要性:年检是所有拥有正式车牌与行驶证的车辆必须执行的检查,以确保车辆的安全性和合规性。

〖肆〗、车辆年审可以提前九十天 。车辆除了可以按时进行年审以外 ,也可以提前进行年检。汽车年检的时间一般是依据月份来计算的,不是根据具体的时间日期的来进行计算的。如果年检期限前三个月有时间的话,车主可以提前进行汽车年检 。这样可以避免因临时有事无法办理年检业务 ,导致年检逾期。如果汽车年检逾期还继续上。

〖伍〗、汽车年审可以提前 ,且比较多可提前三个月(约90天)进行,但不同规定或表述下存在60天的说法,实际应用中应以登记地车辆管理所的具体要求为准 ,通常提前三个月是更普遍接受的时间范围 。

〖陆〗 、汽车年检可以提前3个月进行。具体来说:时间范围:汽车年审允许在到期前的前60天(即约3个月)进行年检。例如,如果车辆原本应于6月接受年审,那么4月 、5月和6月初都是适宜的时间点 。预约要求:车辆应在检验期限到期前3个月进行预约 ,且预约时间需在申请日期之后的一周内有效 。

小车年检可以提前几个月年检?

汽车年检可以提前3个月(含当月)办理,例如2025年12月到期的车辆,可在2025年10月1日至12月31日期间完成年检。提前年检的时间范围根据《机动车登记规定》 ,机动车所有人可以在检验有效期满前3个月内向登记地车辆管理所申请检验合格标志。

汽车年检可以提前3个月 。在截至日期3个月内都可接受检测申请年审。年检时,比较好提前两个月或1个多月进行,避免临近到期才想起受检。例如车辆年检在7月份到期 ,其最后一天是7月31日,最早可在5月1日起开始检测,但如果4月30日去 ,即便能检车 ,也无法最终盖章完成年检流程 。

统一提前期限所有机动车(包括免检车和需上线检测的车辆)均可在检验有效期满前3个月内申请年检。例如,若车辆检验有效期至2025年12月,则从10月1日至12月31日期间均可办理。具体执行规则 起始时间:以检验有效期所在月份为基准 ,提前3个月的第1日起即可办理(如12月到期,最早10月1日可检测) 。

提前多久可以审车年检

车辆年检可以提前3个月(90天)办理。具体计算方式以上牌所在月的最后一天为起点往前推算。例如,若车辆年检到期月份为7月 ,可从7月31日向前推90天,即5月1日至7月31日期间办理 。需注意,系统严格按此时间范围审核 ,提前超出90天的申请将无法通过。

可以提前90天(3个月)审车年检。具体规定如下:时间计算方式:以上牌所在月的最后一天为起点,向前推90天 。例如车辆年检到期月份为7月,可从7月31日往前推算90天 ,即5月1日至7月31日期间办理,系统仅允许在此时间段内完成年检流程 。

审车可以提前3个月检车,包含年检到期当月。车辆年检提前办理能让车主有更充裕的时间处理可能出现的问题 ,确保车辆顺利通过年检。例如 ,若车辆年检到期月份为7月,最早可在5月1日起办理年检 。

相关推荐

  • 225轮胎费用/22517轮胎报价

    225轮胎费用/22517轮胎报价

    玲珑轮胎225-65-17多少钱一条玲珑轮胎225-65-17型号轮胎的费用因多种因素而有所不同,大致在300元到800元之间。轮胎系列与花纹玲珑轮胎有多个系列产品适配此型号。比如经济耐用型系列,其花纹设计注重在保证一定性能的同时,最大程度降低滚动阻力,从而节省燃油消耗,这类轮胎费用相对亲民,通常一条在300元到500元左右。玲珑轮胎225-65-17的费...

    2026/04/10
  • 【青岛新增12例本土确诊,青岛新增确诊病例具体情况】

    【青岛新增12例本土确诊,青岛新增确诊病例具体情况】

    11月16日青岛新增本土确诊病例12例+本土无症状感染者3例〖壹〗、022年11月16日0时至24时,全市报告新增本土确诊病例12例,其中轻型5例、普通型7例;均系市北区报告;均在集中隔离点检出。新增本土无症状感染者3例,其中市北区1例、李沧区1例、即墨区1例;均在集中隔离点检出。〖贰〗、022年11月16日0时至24时,全省报告新增本土确诊病例16例,其...

  • 31省区市新增本土确诊病例30例(31省区市新增71例本土确诊)

    31省区市新增本土确诊病例30例(31省区市新增71例本土确诊)

    国家卫健委:4日新增本土确诊病例42例月4日0—24时,31个省(自治区、直辖市)和新疆生产建设兵团报告新增本土确诊病例42例,具体分布及疫情相关情况如下:本土确诊病例分布内蒙古:30例,均在呼伦贝尔市。黑龙江:10例,均在哈尔滨市。云南:2例,均在德宏傣族景颇族自治州。月4日0—24时,国家卫健委公布全国新增确诊病例22例,其中本土病例3例(均在云南)...

  • 高速五一劳动节免费几天/五一劳动节高速收不收费?

    高速五一劳动节免费几天/五一劳动节高速收不收费?

    2025五一高速免费吗几天025年高速免费通行时间为春节、清明节、劳动节、国庆节四个国家法定节假日,具体免费时段及规则如下:免费通行时间安排春节:1月28日00:00至2月4日24:00,共8天。清明节:4月4日00:00至4月6日24:00,共3天。劳动节:5月1日00:00至5月5日24:00,共5天。劳动节:从5月1日00:00至5月5日24:00...

  • 北京昨日新增本地确诊病例31例/北京昨日新增确诊病例22例

    北京昨日新增本地确诊病例31例/北京昨日新增确诊病例22例

    北京:4月30日新增53例本土确诊,6例无症状北京4月30日新增53例本土确诊病例和6例本土无症状感染者,另新增1例境外输入无症状感染者,治愈出院11例。具体情况如下:本土确诊病例:新增53例本土确诊病例,其中确诊病例1至253在昨日已通报,无新增疑似病例。北京已完成4000张方舱医院床位的改建储备,并规划在大型场地建设更大规模方舱,提升应急收治能力。疫情...

  • 【mpv新款车型,mpv最新车型】

    【mpv新款车型,mpv最新车型】

    东风雪铁龙mpv新款上市时间〖壹〗、东风雪铁龙新款MPV(E-SpaceTourer)预计将于2024年正式上市。以下为详细信息:东风雪铁龙作为法国PSA集团旗下的重要品牌,一直致力于为消费者提供多样化的汽车产品。此次计划推出的新款MPV车型E-SpaceTourer,是品牌在MPV细分市场的一次重要布局。〖贰〗、雪铁龙全新MPV(新一代大C4毕加索)将于...

    2026/04/10
  • 代币卷能买金币吗/代币卷可以干嘛

    代币卷能买金币吗/代币卷可以干嘛

    dnf欢乐代币卷可以买金币吗DNF欢乐代币券不能直接购买金币,但可通过以下方式间接兑换:购买宠物封印胶囊使用9800点券购买宠物封印胶囊(需确认商店内该道具支持代币券支付),将可封装的宠物封印后上架拍卖行出售。根据市场行情,封装后的宠物售价约3000万金币左右。dnf欢乐代币券不可以买金币。欢乐代币券是《dnf》周年庆活动赠送的货币,具有以下特点和限制:时...

  • 31省区市新增确诊8例/31省区市新增确诊8例好的 新闻

    31省区市新增确诊8例/31省区市新增确诊8例好的 新闻

    31省区市新增本土确诊8例均在大连,境外输入形势有多严峻?〖壹〗、引言:我国本土确诊病例最近在持续的增加,据国家卫健委通报31省区市新增39例本土病例。确诊八例本土病例均在大连,境外输入形势有多严峻?境外输入的形势有多严峻近来我国的疫情已经得到了稳定的控制,但是国外的疫情始终还是很严重。国外的疫情一直在迅速的蔓延,给我国的新冠肺炎预防工作也带来巨大的挑战。...

  • 变速箱维修/变速箱维修大概多少钱

    变速箱维修/变速箱维修大概多少钱

    变速箱维修一般多少钱〖壹〗、变速箱维修费用因故障点和维修方式不同,费用在几百到上万元之间。具体费用需结合变速箱类型、故障部件及维修渠道综合判断,以下为常见维修场景的费用范围及分析:核心部件更换费用差异显著变速箱维修中,机电单元、离合器片、阀体等核心部件的更换成本占比较高。〖贰〗、福克斯变速箱维修费用因多种因素而异。如果是变速箱模块维修,在4S店费用大概8...

    2026/04/10
  • 曹县水岸城邦高层毛坯房(曹县水岸城邦售楼处电话)

    曹县水岸城邦高层毛坯房(曹县水岸城邦售楼处电话)

    曹县办护照的地方在哪里?曹县公安局出入境管理科在县公安局办公大楼内,出入境接待大厅,位于曹县府前街18号(曹县公安局东门尽头)。询问电话是:0530-3333342。曹县公安局出入境接待大厅,可以办理个人因私出境护照、港澳台通行证等业务。办理护照、港澳台通行证,需要携带户口本、身份证原件,及其复印件。根据国家移民管理局官方网站的信息,曹县办理护照的地点...

返回顶部