社会观察
-
浙江昨日新增本土阳性30例(浙江昨日新增32例本土确诊)
国家卫健委:昨日新增确诊病例66例,其中本土30例〖壹〗、月13日0—24时,全国报告新增确诊病例66例,其中境外输入36例,本土30例;新增无症状感染者19例,其中境外输入18例,本土1例(湖南);无新增死亡及疑似病例。新增确诊病例分布...
-
林肯领航员2018价位/林肯领航员 费用
林肯领航员怎么样?值得买吗?〖壹〗、是否选取购买林肯领航员百周年限量版需结合个人需求综合判断,若追求豪华感、空间实用性及品牌纪念意义且预算充足,该车型值得考虑;若更注重性价比或对限量属性不敏感,则可进一步权衡。〖贰〗、林肯领航员对于追求高...
-
31省份新增5例北京2例(31省份新增12例 其中北京7例)
31省新增本土死亡5例多大年龄省新增本土死亡5例的年龄在40岁到60岁。根据国家卫健委通报,12月19日0到24时,全国31个省份新增5例死亡病例,均为北京的本土病例,年龄在40岁到60岁都有。022年4月17日0—24时,上海新增本土死...
-
南宁最新疫情(南宁最新疫情通报)
广西疫情!刚刚发布最新消息〖壹〗、北海疫情近期呈现快速上升态势,已波及广西多市,国务院联防联控机制派工作组指导防控,当地明确“79144”防控目标并启动游客分类返程管理。疫情发展情况病例增长趋势:7月12日北海市海城区确诊首例无症状感染者...
-
【内蒙古新增本土确诊32例,内蒙古新增确诊12例 其中本土10例】
内蒙古自治区新增本土确诊病例30例,本轮疫情为何没有得到控制?〖壹〗、因为现在很多新冠肺炎患者并没有任何症状,所以从外表根本看不出什么异常,于是这些新冠肺炎患者就会和其他人有密切接触,然后就会把病毒传染给别人。所以就导致本轮疫情没有得到控...
-
新一轮本土疫情波及16省份/本轮疫情波及17个省
本土新增1500+26420,预计上海未来几日新增感染者人数仍将处于高位_百度...〖壹〗、日0—24时,全国本土新增确诊病例1500例,新增无症状感染者26420例,其中上海新增确诊病例1189例,新增无症状感染者25141例。预计上海...
-
北京新增54例感染者2地升高风险/北京最新感染地区
新增本土病例93例!多地现阶段疫情汇总→〖壹〗、月17日0—24时,全国31个省(自治区、直辖市)和新疆生产建设兵团报告新增本土确诊病例93例,具体分布为河北54例、吉林30例、黑龙江7例、北京2例。以下是多地现阶段疫情的详细汇总:河北...
-
甘肃新增11例境外输入病例(甘肃新增2例境外输入病例)
截至3月10日24时新型冠状病毒肺炎疫情最新情况〖壹〗、新增确诊病例:555例境外输入:158例(广东51例,上海32例,甘肃21例,北京15例,广西9例,天津6例,四川6例,湖北4例,河南3例,黑龙江2例,浙江2例,安徽2例,重庆2例...
-
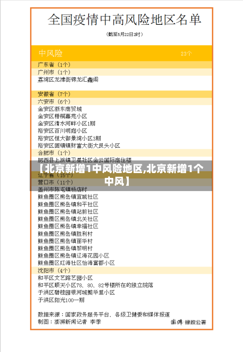
【北京新增1中风险地区,北京新增1个中风】
北京算是疫情重点地区吗/北京属于疫情重点地区吗北京有属于疫情重点地区的情况。首先,明确疫情重点地区的判定标准。根据相关规定,疫情重点地区原则上是指14天内发生本地病例(或无症状感染者)或公布疫情中、高风险地区的地域。这一标准为判断一个地区...
-
武汉新增2例本土无症状的简单介绍
11月13日_武汉东西湖区疫情情况最新消息〖壹〗、月13日武汉疫情情况最新消息11月13日0—24时,武汉市新增2例本土确诊病例、4例外地输入无症状感染者和20例本土无症状感染者。涉及到东西湖区,现将有关情况通报如下:确诊病例1:居住于东...